总投资4亿元!闽东电力拟增资投建福建300MW海上风电项目
发布时间:2024-07-12 人气: 来源:闽东电力
7月9日,福建闽东电力股份有限公司(简称:闽东电力)发布关于增资霞浦闽东海上风电有限公司投资建设宁德霞浦海上风电B区项目暨关联交易的公告。
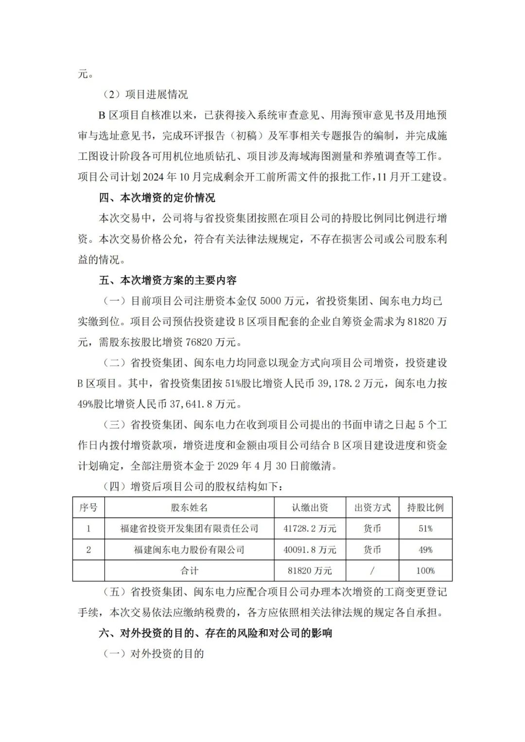
公告称,福建闽东电力股份有限公司拟与福建省投资开发集团有限责任公司拟按各自持股比例对霞浦闽东海上风电有限公司进行增资投资建设宁德霞浦海上风电B区项目。霞浦闽东海上风电有限公司预计需出资81820万元用于本项目投资建设,其中闽东电力按49%股比需出资40091.8万元(已出资2450万元,需增资37641.8万元)。
宁德霞浦海上风电B区项目位于宁德市霞浦县四礵列岛东南部的外海区域,水深19~23米,离岸距离20公里,场址海域面积约43.2平方公里,规划装机容量为300MW,建设一座220kV海上升压站和一座陆上集控中心及配套设施,已于2021年11月26日获得省发改委核准,并于2023年11月取得开工建设延期一年批复。
根据福建省水利水电勘测设计研究院有限公司及福建永福电力设计股份有限公司联合编制的项目可研报告,项目装机容量296MW,拟安装37台8MW 风机,项目总投资40.91亿元,运营期25年,建设期限24个月,等效满负荷小时数3600h,上网电价按目前福建省燃煤标杆上网电价0.3932元/kWh,建成投产后年上网电量106560万 kWh,年销售收入37449.9万元,年利润总额10380.58万元。
霞浦闽东海上风电有限公司计划2024年10月完成剩余开工前所需文件的报批工作,11月开工建设。
公告如下:








资讯来源:闽东电力
免责声明: 本站内容转载自合作媒体、机构或其他网站的信息,转载此文仅出于传递更多信息的目的,但这并不意味着赞同其观点或证实其内容的真实性。本站所有信息仅供参考,不做交易和服务的根据。本站内容如有侵权或其它问题请及时告之,本网将及时修改或删除。凡以任何方式登录本网站或直接、间接使用本网站资料者,视为自愿接受本网站声明的约束。

