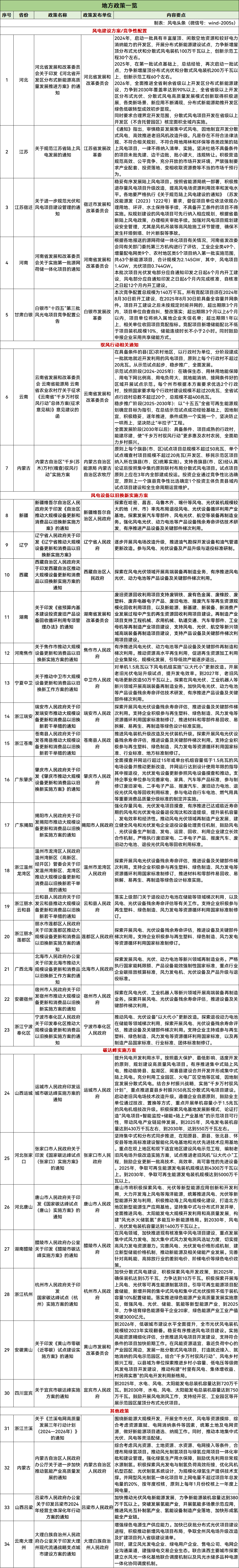
进入2024年7月份,对2024年6月份国家及地方风电政策进行了梳理,共38条。其中,国家政策4条,地方政策34条。
2024年6月国家政策
国家政策:4条
6月份值得关注的是,国家能源局发布文件称,加快推进新能源配套电网项目建设。对500千伏及以上配套电网项目,国家能源局每年组织国家电力发展规划内项目调整,并为国家布局的大型风电光伏基地、流域水风光一体化基地等重点项目开辟纳规“绿色通道”,加快推动一批新能源配套电网项目纳规。
同时,为做好2024年新能源消纳工作,重点推动一批配套电网项目建设。对列入规划布局方案的沙漠戈壁荒漠地区大型风电光伏基地,要按照国家有关部门关于风电光伏基地与配套特高压通道开工建设的时序要求,统筹推进新能源项目建设。
此外,部分资源条件较好的地区可适当放宽新能源利用率目标,原则上不低于90%,并根据消纳形势开展年度动态评估。
本月还值得注意的是,国家发展改革委 国家能源局 自然资源部 生态环境部 中国气象局 国家林草局发布《关于开展风电和光伏发电资源普查试点工作的通知》。《通知》指出,试点地区:选择河北、内蒙古、上海、浙江、西藏、青海等6个省(自治区、直辖市)作为试点地区,以县域为单元,开展风电和光伏发电资源普查试点工作。


2024年6月地方政策
地方政策:34条
涉及省市有:内蒙古、新疆、辽宁、西藏、湖南、湖南醴陵、河北、河北张家口、河北唐山、云南、云南大理州、河南、河南焦作、江苏、江苏宿迁、甘肃白银、宁夏中卫、广东肇庆、广东揭阳、浙江杭州、浙江瑞安、浙江苍南、浙江温州龙湾区、浙江丽水云和县、浙江丽水莲都区、浙江宁波奉化区、浙江兰溪、广西北海、安徽宿州、安徽黄山、四川宜宾、山西运城、山西吕梁33个地方。
风电建设方案/竞争性配置:5条,河北、江苏、江苏宿迁、河南、甘肃白银。
驭风行动相关通知:2条,云南、内蒙古。
风电设备以旧换新实施方案:16条,新疆、辽宁、西藏、湖南、河南焦作、宁夏中卫、浙江瑞安、浙江苍南、广东肇庆、广东揭阳、浙江温州龙湾区、浙江丽水云和县、浙江丽水莲都区、广西北海、安徽宿州、浙江宁波奉化区。
碳达峰实施方案:7条,山西运城、河北张家口、河北唐山、湖南醴陵、浙江杭州、安徽黄山、四川宜宾。
其他政策:4条,浙江兰溪、内蒙古、山西吕梁、云南大理州。
6月份值得注意的是,河北省发布开发区分布式新能源高质量发展推进方案,要求2024年力争新增屋顶分布式光伏和分散式风电装机100万千瓦以上,创新示范工程30个左右;2025年,力争新增屋顶分布式光伏和分散式风电装机200万千瓦以上,创新示范工程60个左右。2026年,全面推进全省剩余省级以上开发区分布式新能源建设,力争到2030年覆盖率达到90%以上,全省省级以上开发区分布式光伏、分散式风电高质量发展模式创新取得积极进展。
在驭风行动方面,云南和内蒙古分别下发“千乡万村驭风行动”行动方案。其中,云南省要求在具备条件的县(区)农村地区,以行政村为单位,分阶段建成一批就地就近开发利用的风电项目,原则上每个行政村不超过20兆瓦。
内蒙古要求,原则上每个旗县(市、区)试点项目总规模不超过50兆瓦,单个试点嘎查村项目规模不超过20兆瓦(开发区、移民示范区项目纳入所在旗县(市、区)统筹实施)。支持各旗县(市、区)经认真论证后按照集中集约原则联村布局分散式风电项目。试点项目原则上应在3年内全部建成投运。
本月还值得注意的是,16个地方发布推动大规模设备更新和消费品以旧换新实施方案,要求强化风电光伏等产品设备残余寿命评估技术研发,有序推进产品设备及关键部件梯次利用。其中,宁夏中卫市提出,对单机1.5兆瓦以下风电机组实施“以大代小”更新改造。开展老旧光伏电站升级试点,提升发电效率。到2027年,老旧风电场更新改造50万千瓦以上。
在碳达峰实施方案中,值得注意的是,山西运城市发文称,结合乡村振兴战略,实施“千乡万村驭风计划”,重点推进夏县乡村振兴50兆瓦分散式风电项目建设。同时,启动老旧风电场技术改造升级。遵循企业自愿原则,鼓励业主单位通过技改、置换等方式,重点开展单机容量小于1.5兆瓦的风电机组技改升级。到2025年,风电发电装机容量达到430万千瓦左右,到2030年,达到550万千瓦左右。


『风电政策/相关月报/相关年报』由从2020年开始推出,分为月报、年报,面向风电及新能源全产业的风电政策跟踪分析报告,旨在通过对国家及地方月度、年度政策信息的搜集、整理,监测风电政策市场动向、各省市风电项目指标及市场商机,为产业链相关企业提供时效性强、专业度高、全面的即时产业内参。
特别说明:由于受限于信息渠道与公开性等多重因素,我们在信息搜集、整理中难免会存在疏漏,如有信息漏缺,也欢迎各相关企业主动与我们建立联系,做为后续项目的有力补充,共建风电行业最全、最精准、最客观的产业项目数据库,为风电产业的快速发展助航!

添加魏主编微信,参与调研
来源:风电头条

